工业电源
应用概述
应用概述
工业电源是利用现代电力电子技术,控制开关管开通和关断的时间比率,维持稳定输出电压的一种电源,工业电源一般由脉冲宽度调制(PWM)控制IC和MOSFET构成。随着电力电子技术的发展和创新,使得工业电源技术也在不断地创新。目前,工业电源以小型、轻量和高效率的特点被广泛应用几乎所有的电子设备,是当今电子信息产业飞速发展不可缺少的一种电源方式。
针对工业电源领域,VSport-胜利推出了一系列高校及可靠的VD MOS系列和SJ MOS系列。VSport-胜利自主研发的高压SJ MOS采用先进的多层外延技术,实现了极低导通电阻RDSON和FOM优值(RDSON*Qg),为客户的高效率、高可靠性需求提供了良好的选型条件。
工业电源
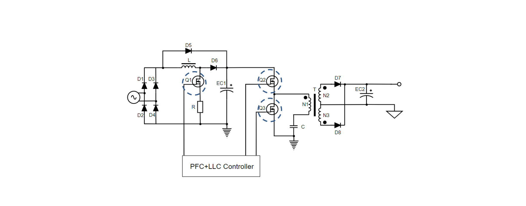
应用系统图
应用系统图
工业电源
应用拓扑图
应用拓扑图
工业电源
推荐产品
推荐产品
VD MOSFET产品清单
| Part Number | VDSS(V) | ID(A)@25°C | V(GS)th(V)@250μA | RDS(on)(Ω)@VGS=10V 25°C max | QG(nC) | Package | Datasheet | |
|---|---|---|---|---|---|---|---|---|
| min | max | |||||||
SJ MOSFET产品清单
| Part Number | VDSS(V) | ID(A)@25°C | V(GS)th (V) | RDS(on)(Ω) @VGS=10V 25°C max |
QG(nC) | CFD | Package | Datasheet |
|---|---|---|---|---|---|---|---|---|
| MPSW60M041 | 600 | 66 | 2.5-4.5 | 0.041 | 140 | - | TO-247 | Download |
| MPSW60M043CFD | 600 | 66 | 3-5 | 0.043 | 140 | Y | TO-247 | Download |
| MPSW60M086CFD | 600 | 41 | 3-5 | 0.086 | 72 | Y | TO-247 | Download |
| MPSX65M170 | 650 | 20 | 2-4 | 0.17 | 38.5 | - | TO-220F/TO-220/TO-262 TO-263/TO-247/DFN8×8 | Download |
| MPSX65M280CFD | 650 | 15 | 3-5 | 0.28 | 27 | Y | TO-220F/TO-263 | Download |
| MPSX65M650 | 650 | 8 | 2.5-4.5 | 0.65 | 13.4 | - | TO-220F/TO-220/TO-251 TO-252/DFN8*8 | Download |
| MPSX65M830B | 650 | 5.5 | 2-4 | 0.83 | 11.2 | - | TO-220F/TO-263/TO-262 TO-251/TO-252 | Download |
| MPSX65M990 | 650 | 4 | 2.5-4.5 | 0.99 | 8.8 | - | TO-220F/TO-220TO-251 TO-252 | Download |
| MPSX70M360B | 700 | 11.6 | 2-4 | 0.36 | 27 | - | TO-263/TO-220F/TO-251 TO-252 | Download |
| MPSX70M420B | 700 | 11 | 2-4 | 0.42 | 22.6 | - | TO-263/TO-220F/TO-251 TO-252 | Download |
| MPSX70M600B | 700 | 7.3 | 2-4 | 0.6 | 16 | - | TO-220F/TO-251/TO-252 | Download |
| MPSX70M1K1 | 700 | 4 | 2.5-4.5 | 1.1 | 8.8 | - | TO-220F/TO-220/TO-251 TO-252 | Download |
| MPSX70M1K5 | 700 | 5 | 2.5-3.5 | 1.5 | 5.5 | - | TO-220F/TO-251/TO-252 | Download |
| MPSX80M250B | 800 | 18 | 2-4 | 0.25 | 43 | - | TO-220F/TO-247 | Download |
| MPSX80M850B | 800 | 6.6 | 2-4 | 0.85 | 13.7 | - | TO-220F/TO-252 | Download |
硅基芯片及模组系列
第三代半导体芯片及模组系列